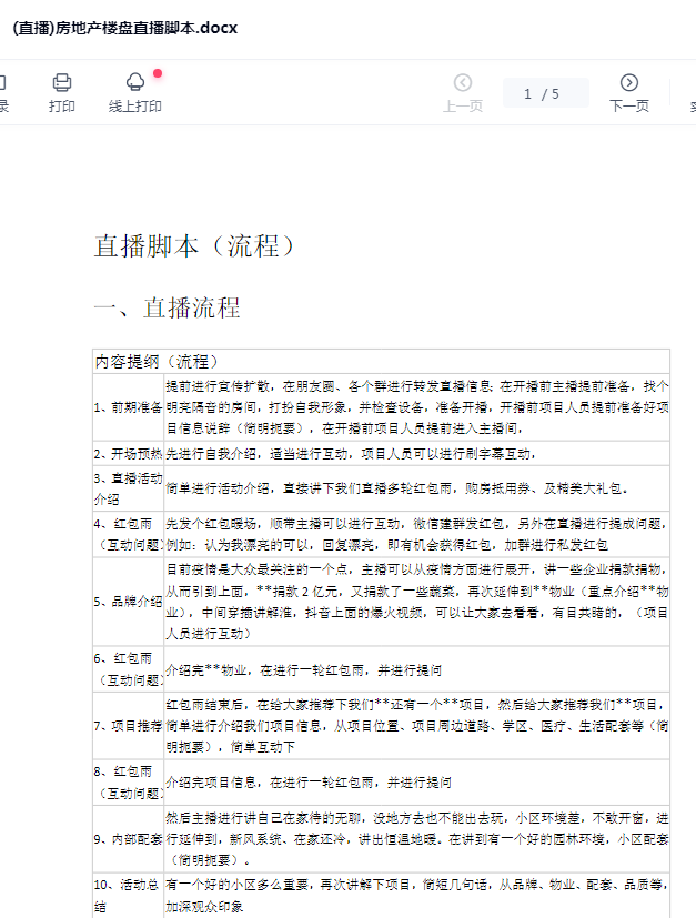
房产直播话术脚本方案售楼业务员房地产中介抖音短视频销售文案

房产直播话术脚本方案售楼业务员房地产中介抖音短视频销售文案

房产直播话术脚本方案售楼业务员房地产中介抖音短视频销售文案

房产直播话术脚本方案售楼业务员房地产中介抖音短视频销售文案

 

房产直播话术脚本方案售楼业务员房地产中介抖音短视频销售文案

 

 

下载权限
查看
  • 免费下载
    评论并刷新后下载
    登录后下载
  • {{attr.name}}:
您当前的等级为
登录后免费下载登录 小黑屋反思中,不准下载! 评论后刷新页面下载评论 支付以后下载 请先登录 您今天的下载次数(次)用完了,请明天再来 支付积分以后下载立即支付 支付以后下载立即支付 您当前的用户组不允许下载升级会员
您已获得下载权限 您可以每天下载资源次,今日剩余
纪录片下载遇到问题? ﹥查看常见问题解决方法

给TA打赏
共{{data.count}}人
人已打赏
文案素材

国学玄学开运水晶玉石知识抖音视频素材文案语录大全口播话术脚本

2026-1-21 17:15:17

文案素材

宠物狗猫类优质抖音短视频剪辑素材参考文案脚本非剧本高清

2026-1-21 17:20:47

免责声明
  • 云朵资源网(下文简称本站)提供的所有内容仅供学习、交流和分享用途,只供参考。
  • 本站资源禁止并谢绝未经本站许可的使用,如若欲转载,请署名以及注明出处,请务必以文字链接的形式标明或保留文章原始出处和作者的信息。
  • 本站(原创)文章、资源、图片等所有内容,一经转载,即表示您已经接受上述声明!需自行承担一切风险与责任!
  • 关于本站的所有留言评论与转载、引用文纯属文字原作者个人观点,与本站观点及立场无关!
0 条回复 A文章作者 M管理员
    暂无讨论,说说你的看法吧
个人中心
今日签到
有新私信 私信列表
搜索