资源名称:网络运营推广–SEO优化效果分析
内容简介 :
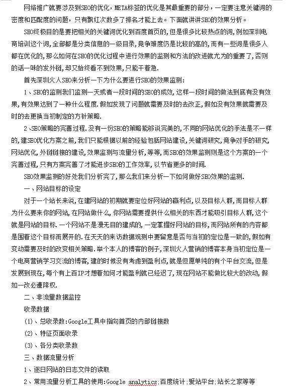
网络推广就要涉及到SEO的优化,META标签的优化是其最重要的部分,一定要注意关键词的密度和匹配度的问题,只有飘红次数多了排名才能上去。下面就讲讲SEO的效果分析。
资源截图:

资源名称:网络运营推广–SEO优化效果分析
内容简介 :
网络推广就要涉及到SEO的优化,META标签的优化是其最重要的部分,一定要注意关键词的密度和匹配度的问题,只有飘红次数多了排名才能上去。下面就讲讲SEO的效果分析。
资源截图:

当前链接:https://ziyuan.yunduozy.com/191597.html
文章标题:网络运营推广–SEO优化效果分析_SEO教程
文章版权:云朵资源网 (https://ziyuan.yunduozy.com) 所发布的内容,部分为原创文章,转载请注明来源,网络转载文章如有侵权请联系我们!
本文最后更新发布于:2026年01月29日 09:00,某些文章具有时效性,若有错误或已失效,请在下方留言。