资源名称:Android驱动开发全过程(硬件抽象层hal概要介绍) 中文
Android的硬件抽象层,简单来说,就是对Linux内核驱动程序的封装,向上提供接口,屏蔽低层的实现细节。也就是说,把对硬件的支持分成了两层,一层放在用户空间(User Space),一层放在内核空间(Kernel Space),其中,硬件抽象层运行在用户空间,而Linux内核驱动程序运行在内核空间。
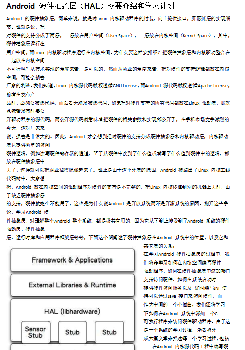
资源截图:

资源名称:Android驱动开发全过程(硬件抽象层hal概要介绍) 中文
Android的硬件抽象层,简单来说,就是对Linux内核驱动程序的封装,向上提供接口,屏蔽低层的实现细节。也就是说,把对硬件的支持分成了两层,一层放在用户空间(User Space),一层放在内核空间(Kernel Space),其中,硬件抽象层运行在用户空间,而Linux内核驱动程序运行在内核空间。
资源截图:

当前链接:https://ziyuan.yunduozy.com/198366.html
文章标题:Android驱动开发全过程(硬件抽象层hal概要介绍) 中文
文章版权:云朵资源网 (https://ziyuan.yunduozy.com) 所发布的内容,部分为原创文章,转载请注明来源,网络转载文章如有侵权请联系我们!
本文最后更新发布于:2026年01月29日 10:13,某些文章具有时效性,若有错误或已失效,请在下方留言。