资源名称:使用C#开发ActiveX控件全攻略 中文
本文档主要讲述的是使用C#开发ActiveX控件全攻略;ActiveX是Microsoft对于一系列策略性面向对象程序技术和工具的称呼,其中主要的技术是组件对象模型(COM)。在有目录和其它支持的网络中,COM变成了分布式COM(DCOM)。在创建包括ActiveX程序时,主要的工作就是组件,一个可以自足的在ActiveX网络(现在的网络主要包括Windows和Mac)中任意运行的程序。这个组件就是ActiveX近控件。ActiveX是Microsoft为抗衡Sun Microsystems的JAVA技术而提出的,此控件的功能和JAVA applet功能类似。
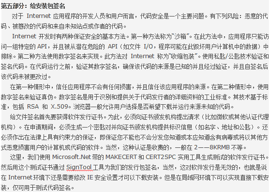
资源截图:

您当前的等级为
登录后免费下载登录
小黑屋反思中,不准下载!
评论后刷新页面下载评论
支付¥以后下载
请先登录
您今天的下载次数(次)用完了,请明天再来
支付积分以后下载立即支付
支付以后下载立即支付
您当前的用户组不允许下载升级会员
您已获得下载权限
您可以每天下载资源次,今日剩余次
当前链接:https://ziyuan.yunduozy.com/202083.html
文章标题:使用C#开发ActiveX控件全攻略 中文_NET教程
文章版权:云朵资源网 (https://ziyuan.yunduozy.com) 所发布的内容,部分为原创文章,转载请注明来源,网络转载文章如有侵权请联系我们!
本文最后更新发布于:2026年01月29日 10:54,某些文章具有时效性,若有错误或已失效,请在下方留言。