资源名称:超实用的jQuery代码段 PDF
序1 jQuery必知必会 VIII
序2 你绝对不可能全部做对的jQuery题 XVI
序3 最流行的前端面试题 XXIII
第1章 jQuery操作网页
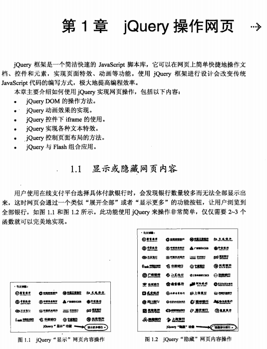
1.1 显示或隐藏网页内容
1.2 切换页面的显示或隐藏
1.3 实现幻灯片式的淡入淡出效果
1.4 切换页面的淡入淡出
1.5 页面的滑动隐藏
1.6 切换页面的滑动
1.7 图片的动画效果
1.8 停止动画效果
1.9 不可不知的Callback回调
1.10 提高效率的链式(Chaining)操作
1.11 在新窗口中打开链接
1.12 强制在弹出窗口中打开链接
1.13 平滑滚动页面到某个锚点
1.14 阻止文本行换行
1.15 实现iframe高度自适应
1.16 实现左右div自适应相同高度
1.17 获取鼠标在屏幕中的坐标
1.18 获取鼠标在窗口客户区中的坐标
1.19 获取鼠标在窗口页面中的坐标
1.20 设置Flash对象的WMode窗口模式
1.21 实现类Twitter的字数限制效果
1.22 提示文本的隐藏与显示
1.23 实现文字闪烁效果
1.24 实现文字动画效果
1.25 实现文字跟随鼠标移动变化的动画效果
1.26 文本域中光标的定位
1.27 实现可折叠效果
1.28 文本框内容自动缩进
1.29 禁止页面滚动的方法
1.30 页面加载后消息框居中显示
1.31 创建页面固定浮动栏的方法
第2章 jQuery操作DOM元素
2.1 如何验证某个元素是否为空
2.2 检查特定的HTML元素是否存在
2.3 判断HTML元素是否嵌套
2.4 获取当前元素的索引值
2.5 插入节点元素
2.6 复制节点元素
2.7 替换节点元素
2.8 删除节点元素
2.9 为元素绑定事件
2.10 如何从元素中除去HTML标签
2.11 如何限制文本域中字符的个数
2.12 如何选中页面上的所有复选框
2.13 禁用表单的回车键提交
2.14 禁用右键单击上下文菜单
2.15 IE下禁用文本选择功能
2.16 输入框获取焦点时文本高亮提示
2.17 实现多个输入框同步操作
2.18 在新窗口中打开外部链接
2.19 jQuery实现outerHTML属性
2.20 实现带固定表头的表格
2.21 为表单内控件设定缺省数值和文本
2.22 防止单个页面重复提交按钮
2.23 取得列表控件选中的option对象
2.24 限制输入框仅接受特殊字符的输入
2.25 禁止页面内全部超链接
2.26 实现动态组合列表框
2.27 如何使用属性过滤器
2.28 如何测试某个元素是否可见
第3章 jQuery操作HTML事件
3.1 禁止或启用输入框
3.2 实时监听输入框字符的变化
3.3 实时监听输入框值的变化
3.4 绑定鼠标右键单击事件
3.5 双击不选中文本
3.6 通过单击事件添加或解除绑定
3.7 激活整个div层的单击事件
3.8 鼠标单击实现div的选取
3.9 模拟鼠标单击事件
3.10 设定时间间隔的方法
3.11 设定时间延迟的方法
3.12 延时显示子菜单的方法
3.13 通过事件获取页面加载时间
……..
资源截图:






