资源名称:顶尖大数据工程教学实训平台(TipDM-H8)产品白皮书V3.6 PDF
资源截图:

当前链接:https://ziyuan.yunduozy.com/207189.html
文章标题:顶尖大数据工程教学实训平台(TipDM-H8)产品白皮书V3.6 PDF_数据库教程
文章版权:云朵资源网 (https://ziyuan.yunduozy.com) 所发布的内容,部分为原创文章,转载请注明来源,网络转载文章如有侵权请联系我们!
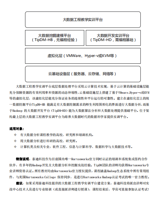
本文最后更新发布于:2026年01月29日 11:51,某些文章具有时效性,若有错误或已失效,请在下方留言。