资源名称:oracle学习精要知识点 中文PDF版
内容简介:
oracle学习精要知识点 中文PDF版主要讲述oracle学习的精要;内容包括Oracle 之基本的 SQL 语句,Oracle 数据库之单行函数,Oracle 之多表查询,Oracle 之组函数及分组统计,Oracle 子查询,Oracle 数据库操作,Oracle 事务管理,Oracle 表管理,Oracle 表约束,Oracle 序列及同义词,Oracle 用户管理、数据库的备份与恢复;Oracle 嵌套表等知识点;感兴趣的朋友可以过来看看。
ORACLE数据库系统是美国ORACLE公司(甲骨文)提供的以分布式数据库为核心的一组软件产品,是目前最流行的客户/服务器(CLIENT/SERVER)或B/S体系结构的数据库之一。比如SilverStream就是基于数据库的一种中间件。ORACLE数据库是目前世界上使用最为广泛的数据库管理系统,作为一个通用的数据库系统,它具有完整的数据管理功能;作为一个关系数据库,它是一个完备关系的产品;作为分布式数据库它实现了分布式处理功能。但它的所有知识,只要在一种机型上学习了ORACLE知识,便能在各种类型的机器上使用它。
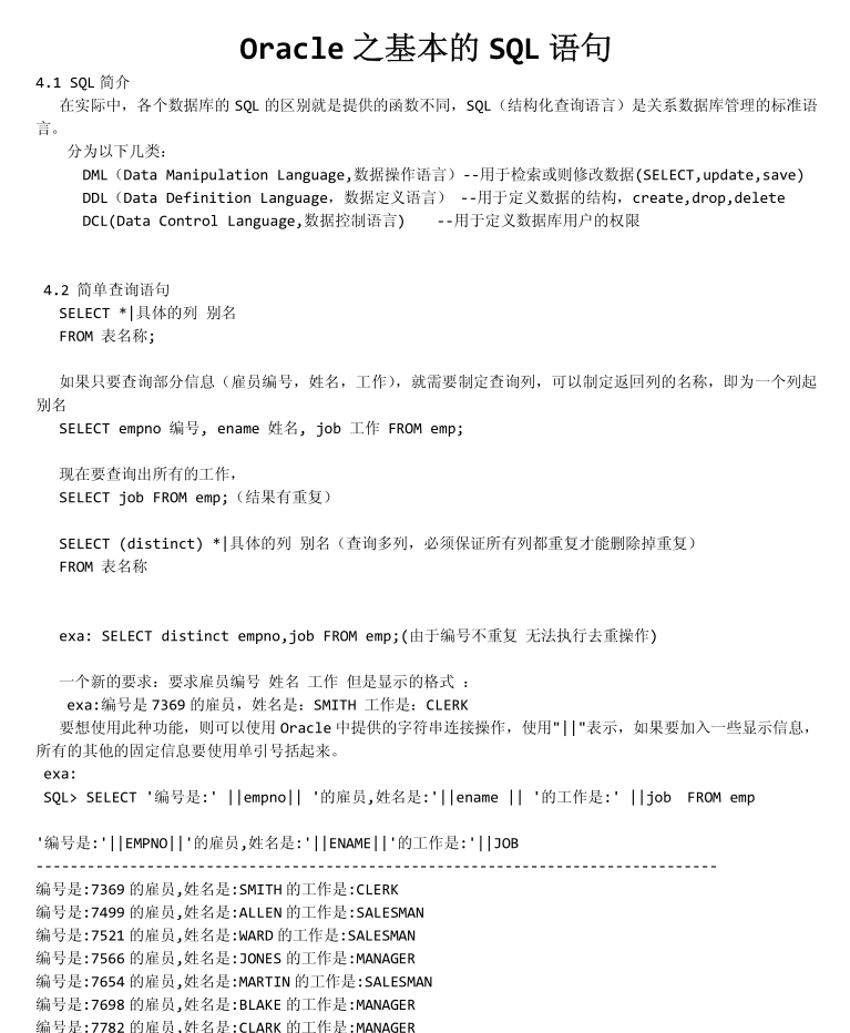
资源截图:






