SQLServer索引调优实践_数据库教程

资源名称:SQLServer索引调优实践

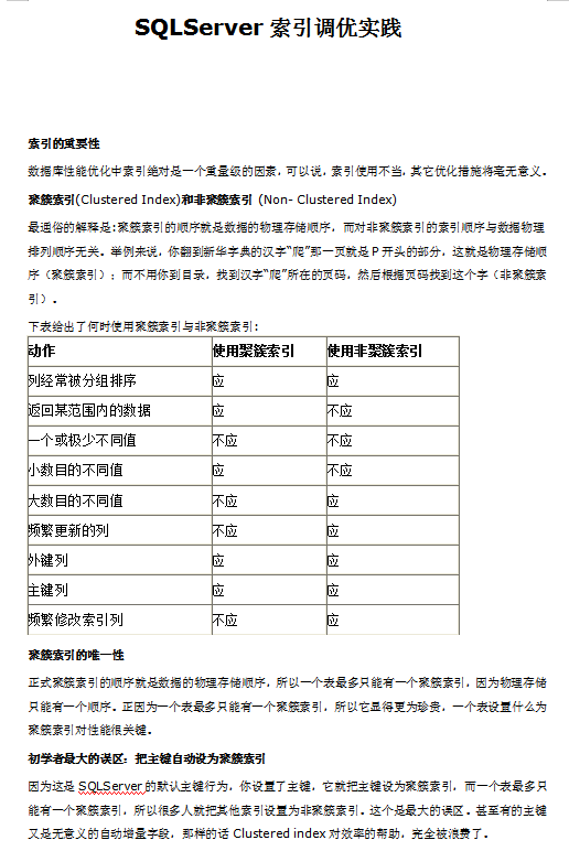
资源截图:

SQLServer索引调优实践_数据库教程

下载权限
查看
  • 免费下载
    评论并刷新后下载
    登录后下载
  • {{attr.name}}:
您当前的等级为
登录后免费下载登录 小黑屋反思中,不准下载! 评论后刷新页面下载评论 支付以后下载 请先登录 您今天的下载次数(次)用完了,请明天再来 支付积分以后下载立即支付 支付以后下载立即支付 您当前的用户组不允许下载升级会员
您已获得下载权限 您可以每天下载资源次,今日剩余
纪录片下载遇到问题? ﹥查看常见问题解决方法

给TA打赏
共{{data.count}}人
人已打赏
数据库教程

Sql server 2008R2 非域环境镜像配置_数据库教程

2026-1-29 11:58:16

数据库教程

SQL Server2008安装图解和疑难解答_数据库教程

2026-1-29 11:58:20

免责声明
  • 云朵资源网(下文简称本站)提供的所有内容仅供学习、交流和分享用途,只供参考。
  • 本站资源禁止并谢绝未经本站许可的使用,如若欲转载,请署名以及注明出处,请务必以文字链接的形式标明或保留文章原始出处和作者的信息。
  • 本站(原创)文章、资源、图片等所有内容,一经转载,即表示您已经接受上述声明!需自行承担一切风险与责任!
  • 关于本站的所有留言评论与转载、引用文纯属文字原作者个人观点,与本站观点及立场无关!
0 条回复 A文章作者 M管理员
    暂无讨论,说说你的看法吧
个人中心
今日签到
有新私信 私信列表
搜索