资源名称:linux下配置tomcat集群的负载均衡 中文
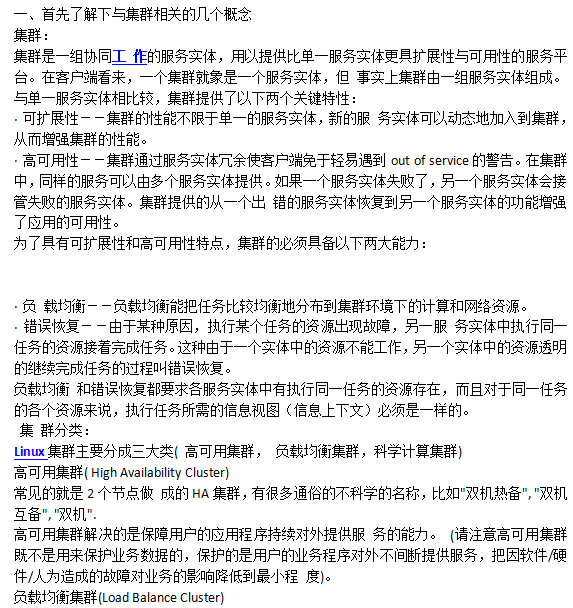
本文档主要讲述的是linux下配置tomcat集群的负载均衡;集群是一组协同工 作的服务实体,用以提供比单一服务实体更具扩展性与可用性的服务平台。在客户端看来,一个集群就象是一个服务实体,但 事实上集群由一组服务实体组成。
资源截图:

资源名称:linux下配置tomcat集群的负载均衡 中文
本文档主要讲述的是linux下配置tomcat集群的负载均衡;集群是一组协同工 作的服务实体,用以提供比单一服务实体更具扩展性与可用性的服务平台。在客户端看来,一个集群就象是一个服务实体,但 事实上集群由一组服务实体组成。
资源截图:

当前链接:https://ziyuan.yunduozy.com/209917.html
文章标题:linux下配置tomcat集群的负载均衡 中文_操作系统教程
文章版权:云朵资源网 (https://ziyuan.yunduozy.com) 所发布的内容,部分为原创文章,转载请注明来源,网络转载文章如有侵权请联系我们!
本文最后更新发布于:2026年01月29日 12:21,某些文章具有时效性,若有错误或已失效,请在下方留言。