
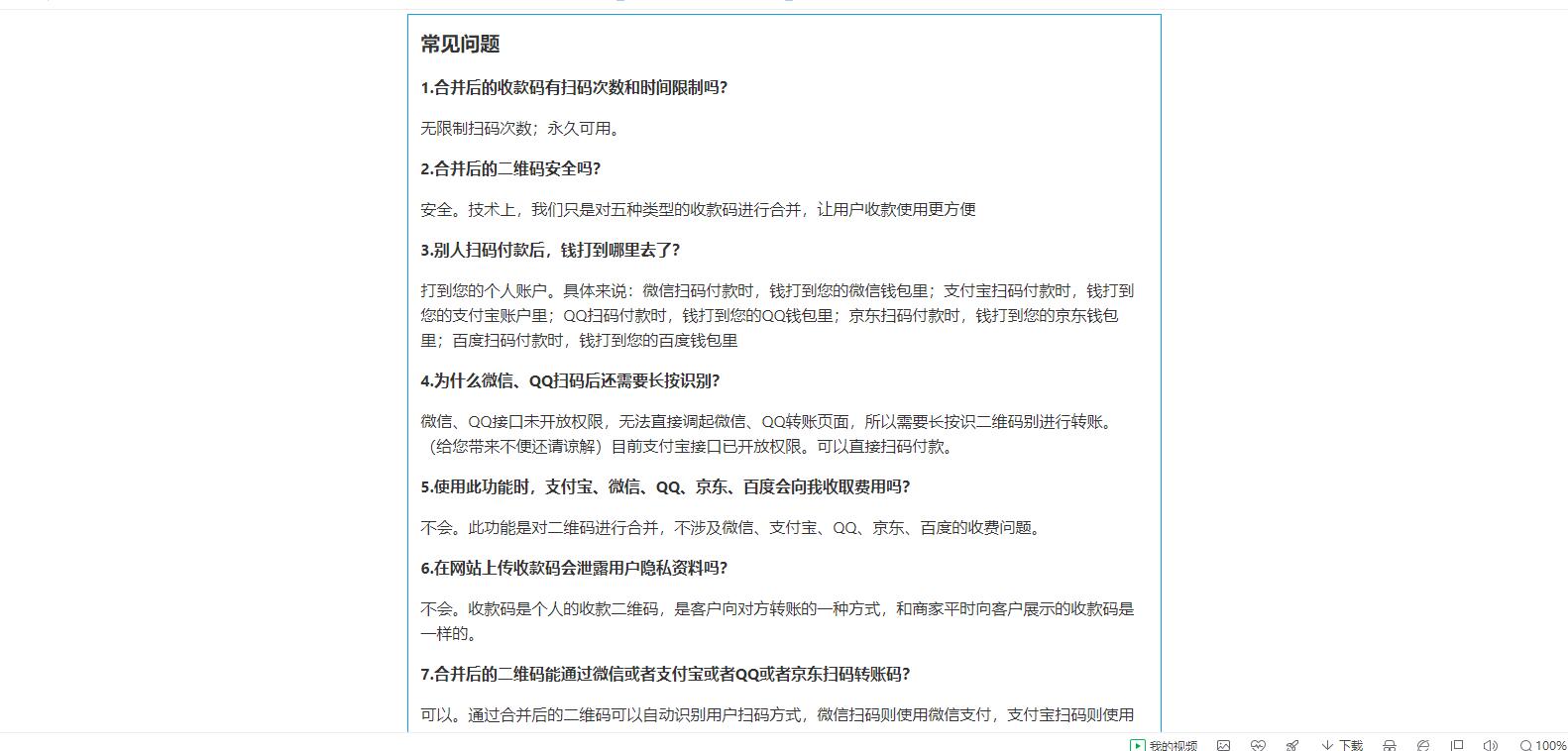
生成聚合收款码的系统,支持QQ商户、百度钱包、京东钱包、PayPal、QQ收款码、支付宝收款码、微信收款码,
样式模板挺多的,感兴趣的可以自行下载学习研究
ID:75014

生成聚合收款码的系统,支持QQ商户、百度钱包、京东钱包、PayPal、QQ收款码、支付宝收款码、微信收款码,
样式模板挺多的,感兴趣的可以自行下载学习研究
ID:75014
当前链接:https://ziyuan.yunduozy.com/57434.html
文章标题:【亲测】七合一支付收款码 40+模板
文章版权:云朵资源网 (https://ziyuan.yunduozy.com) 所发布的内容,部分为原创文章,转载请注明来源,网络转载文章如有侵权请联系我们!
本文最后更新发布于:2025年07月04日 00:44,某些文章具有时效性,若有错误或已失效,请在下方留言。